Innsikt & Shopify-ekspertise
Grundige analyser, casestudier og praktiske guider som hjelper deg å lykkes med e-handel på Shopify.

How we work
Slik jobber vi med Shopify Plus-kunder
Discover the must-have apps that will transform your Norwegian Shopify store and boost conversions.
Mar 3, 2025
8 min read

CRO
5 tips for å optimalisere kassen som øker salget ditt
Jul 9, 2025
How we work
Slik jobber vi med Shopify Plus-kunder
Mar 3, 2025

E-handelsstrategi og vekst
Tradisjonell vs. headless netthandel: Hvorfor de fleste bedrifter bør tenke seg om to ganger før de går for headless
Jul 11, 2025

Shopify-optimalisering og ytelse
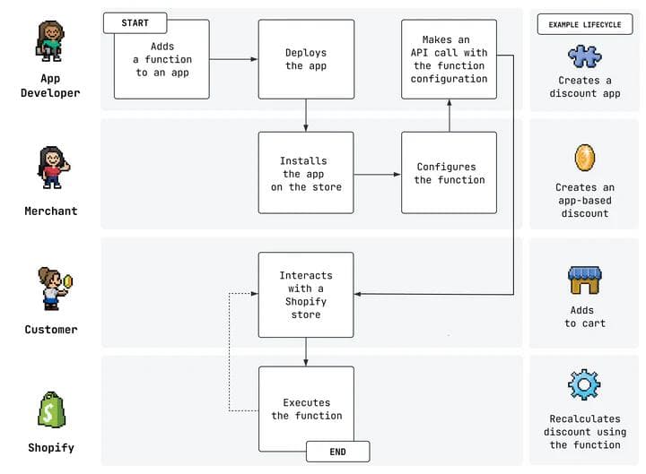
SHOPIFY-FUNKSJONER VS APPER: HVORFOR BUTIKKEIERE TAR FEIL VALG (2025)
Jul 8, 2025

Shopify-optimalisering og ytelse
SHOPIFY PLUS VS STANDARD: NÅR BØR DU OPPGRADERE BUTIKKEN DIN (2025-GUIDE)
Jul 9, 2025